导语
环状RNA (circRNAs) 在各种人类疾病中起着潜在的重要作用,然而,它们在哮喘杯状细胞化生中的作用仍然未知。近期,浙江大学医学院附属儿童医院邹朝春教授课题组在J Allergy Clin Immunol期刊上发表了题为《CircZNF652 promotes the goblet cell metaplasia by targeting the miR-452-5p/JAK2 signaling pathway in allergic airway epithelia》的文章,该文发现过敏性支气管上皮细胞中circZNF652通过激活miR-452-5p/JAK2/STAT6信号通路促进杯状细胞化生,提示可能参与了过敏性气道炎症的发生发展。
6163银河有幸为实验部分提供了环状RNA测序技术和服务。

发表期刊:Journal of Allergy and Clinical Immunology研究方法:circRNA-seq、miRNA-seq、mRNA-seq
哮喘是最常见的慢性疾病之一,气道壁重塑的特点是组织组成的结构改变,如粘液细胞化生等,是复杂的基因-环境相互作用的结果,迫切需要用于诊断该疾病的生物标志物。最近的一些研究强调了circRNA在哮喘中的重要性,但其在哮喘杯状细胞化生中的作用仍然未知。因此本文主要探讨circZNF652在调节过敏性气道上皮重塑中的潜在作用和机制。通过RNA测序、RIP等技术发现circZNF652 在哮喘儿童和过敏性气道炎症小鼠模型的气道上皮中高度特异性表达,该高表达通过激活miR-452-5p/JAK2/STAT6信号通路促进支气管杯状细胞化生和粘液分泌。此外,ESRP1确定为与circZNF652的生物发生有关的潜在RBP。因此,本研究揭示了circZNF652在气道上皮重塑中的作用,并为哮喘气道重塑提供了潜在的治疗干预方法。
技术路线
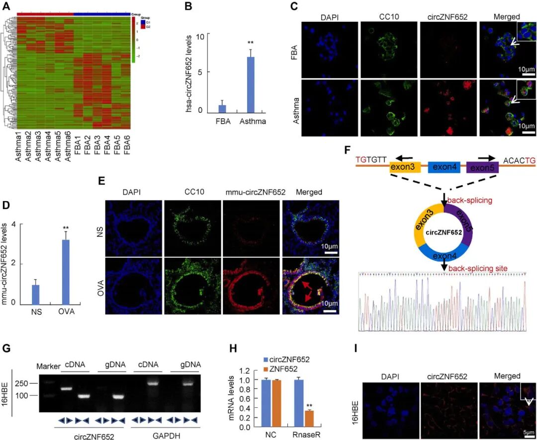
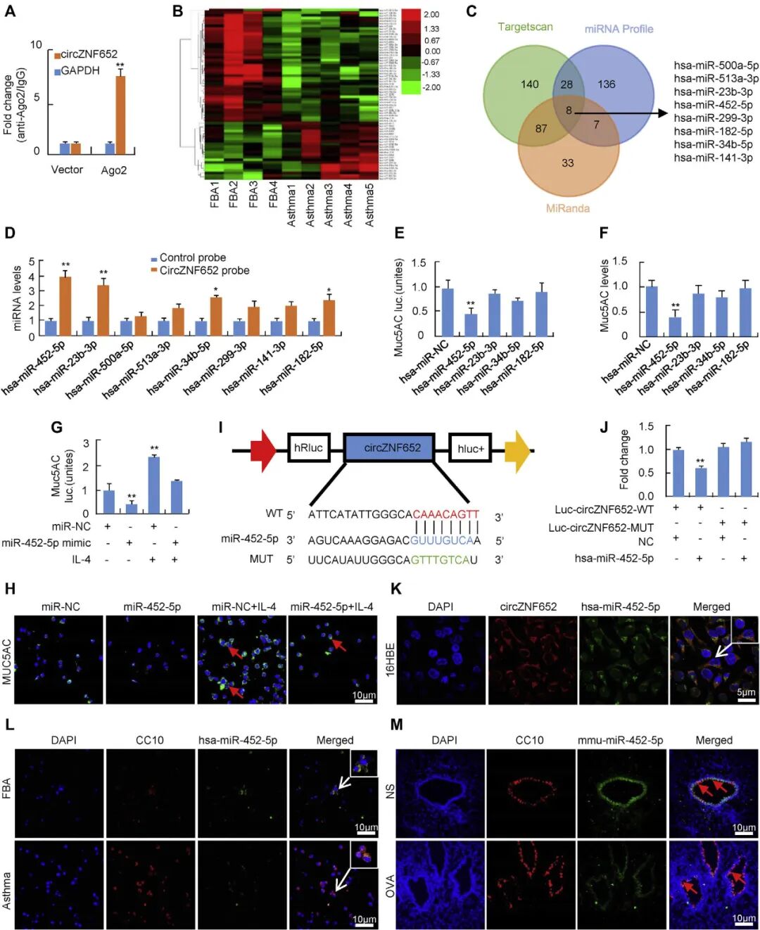
1、哮喘儿童和过敏性气道炎症小鼠模型的气道上皮中CircZNF652表达上调通过对6对哮喘和气管异物吸入BALF样本进行circRNA测序,在哮喘组发现160个差异表达的circRNA,并用RT-qPCR验证了部分显著上下调的circRNA。其中,表达上调的circZNF652还具有小鼠同源基因mmu_circ_0003573,并且circZNF652在过敏性气道炎症小鼠模型中也是显著上调的。在sanger测序、RNase R耐受以及circRNA-PCR(outward-facing引物)等实验中也充分验证了circZNF652的环状结构。
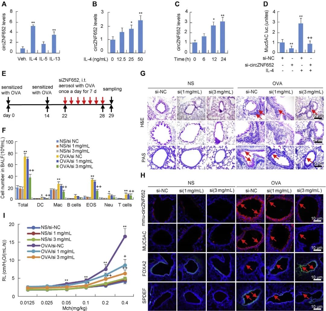
2、circZNF652调节过敏性气道上皮中的杯状细胞化生接下来作者探究了circZNF652在过哮喘中的作用。发现哮喘的关键促炎细胞因子IL-4、IL-13等显著增加了circZNF652的mRNA水平,并且有处理时间和剂量依赖性。此外,体内外实验证明,敲低circZNF652后可降低IL-4诱导的Muc5AC(杯状细胞分泌蛋白,过表达会引起杯状细胞化生,最终引发支气管哮喘)荧光素酶活性、减少炎性细胞数量、抑制OVA诱导的MUC5AC和转录因子SPDEF表达。以上结果表明circZNF652会促进过敏性气道炎症中的杯状细胞化生。
3、CircZNF652通过充当miRNA海绵来调节过敏性气道上皮中的杯状细胞化生那么circZNF652调控杯状细胞化生的机制又是如何呢?许多circRNA都是通过海绵机制发挥其调控作用,因此作者首先通过RIP实验发现circZNF652可与AGO2蛋白相互结合,再利用miRNA-seq、RNA-pill down等筛选出受circZNF652调控的miRNA,发现miR-452-5p既能与其结合又可以显著降低Muc5AC荧光素酶活性以及Muc5AC mRNA水平 ,且在过敏性哮喘儿童和过敏性气道炎症小鼠模型的气道上皮中下调。综上所述,miR-452-5p通过海绵机制直接与circZNF452相互作用以调节过敏性杯状细胞化生。
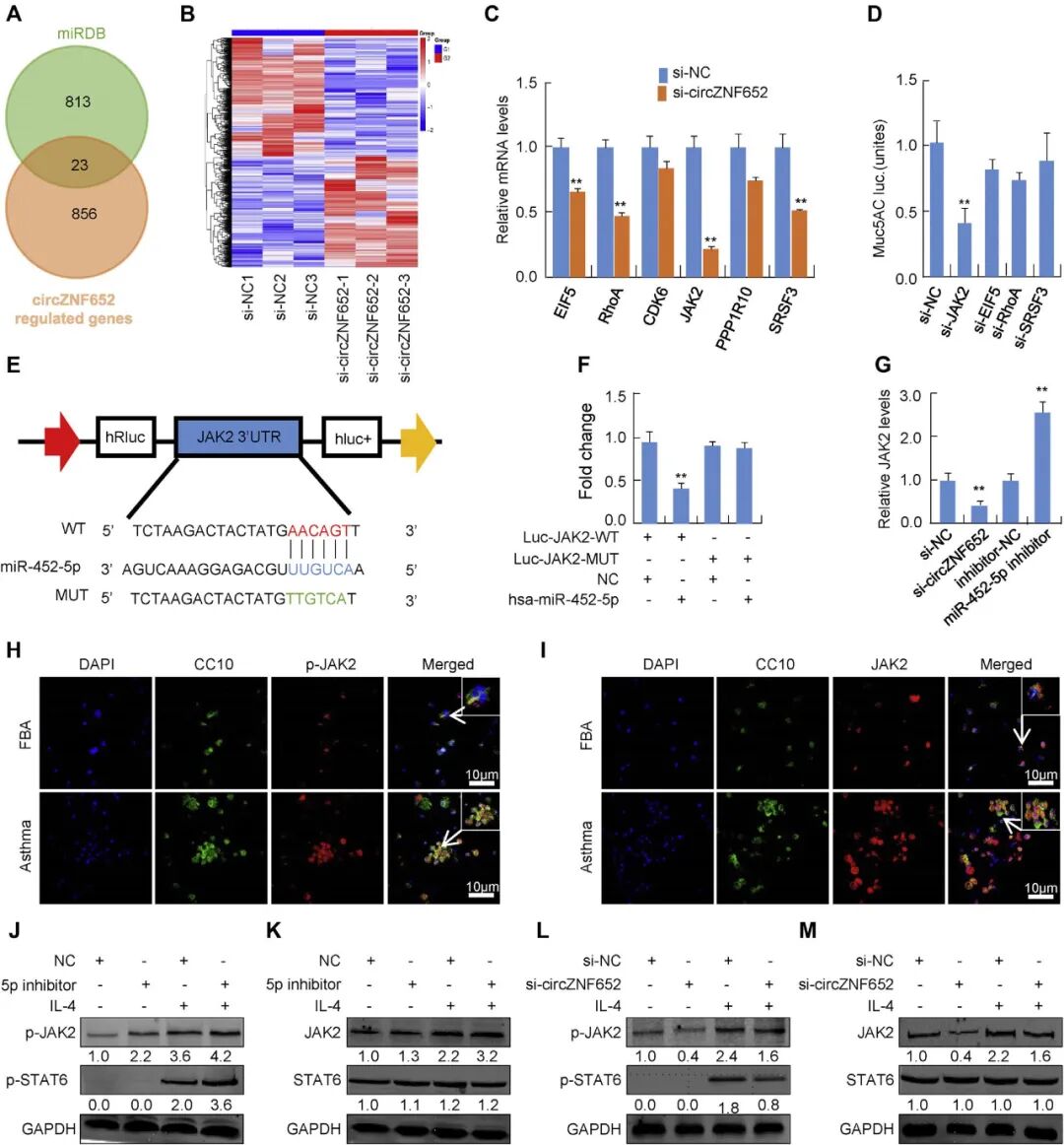
4、JAK2是circZNF652/miR-452-5p信号的下游靶基因为了探究下游调控通路,通过数据库预测miRNA靶基因以及RNA-seq寻找受circZNF652调控的基因,选择了6个显着且差异表达的基因: ELF5,RhoA,CDK6,JAK2,PPP1R10和srsf3。其中JAK2下调最显著且能和miR-452-5p相互结合,敲低JAK2后能显著降低Muc5AC荧光素酶活性,说明JAK2是circZNF652/miR-452-5p的下游靶基因。后续通过一系列哮喘相关的功能实验也证实了JAK2/STAT6是调节杯状细胞化生的circZNF652/miR-452-5p的下游信号通路。
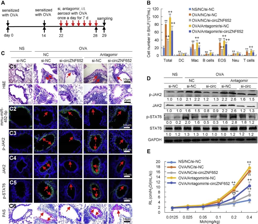
5、CircZNF652-miR-452-5p-JAK2信号通路在体内调节过敏性气道上皮中的杯状细胞化生为了研究circZNF652-miR-452-5p- JAK2信号通路在杯状细胞化生中的体内作用,构建了OVA诱导的过敏性气道炎症小鼠模型。发现OVA可明显促进JAK2,p-JAK2和pSTAT6的表达,降低mmu-miR452-5p的表达。mmu-miR452-5p抑制剂可促进过敏性气道炎症进展,如增加炎性细胞数量、气道高反应性等,并有力地消除了si-circZNF652对过敏性气道炎的负调控作用。因此,敲低circZNF652后miR-452-5p释放以抑制JAK2表达,并反过来使JAK2/STAT6信号在过敏性气道杯状细胞化生的调节中失活。
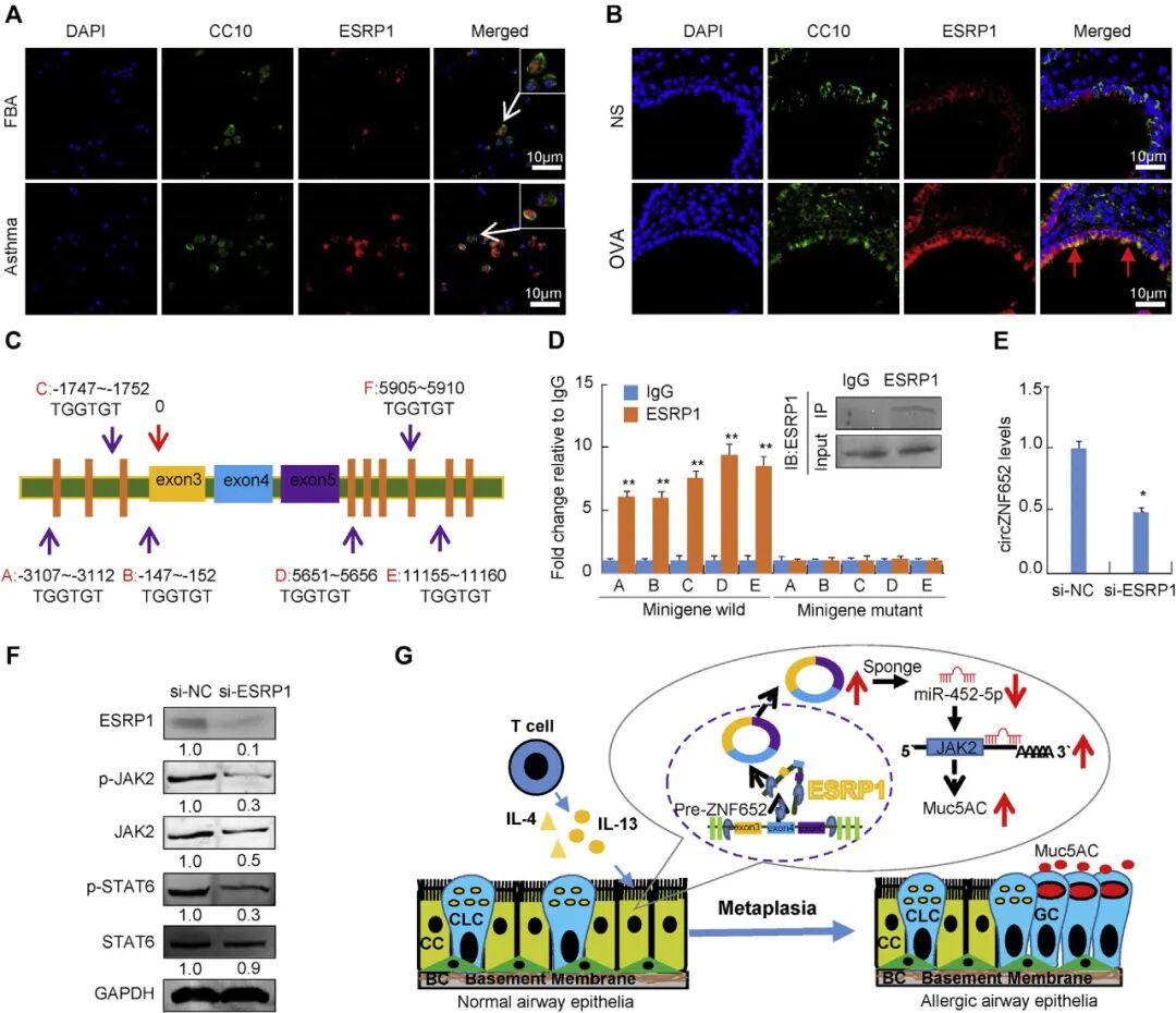
6、剪接因子ESRP1在JAK2/STAT6信号转导中促进circZNF652的生物发生最后作者探究了circZNF652的生物发生,以明确其上游调控机制。由于RBP亚组的成员ESRP1已显示出调节circRNAs的环化,因此主要研究了ESRP1在circZNF652的生物发生中的潜在作用。发现两者可以相互结合,且在哮喘儿童中ESRP1的表达模式与circZNF652基本相同,ESRP1敲低显着降低了circZNF652的RNA水平以及JAK2,p-JAK2和p-STAT6的蛋白质水平 。因此剪接因子ESRP1是circZNF652的生物发生所必需的。综上,ESRP1/circZNF652/miR-452-5p/JAK2/STAT6信号通路共同调控着过敏性气道炎症中的杯状细胞化生。