大多数癌症的致病变异存在于基因调控元件中,例如增强子。然而,易患肝细胞癌(HCC)的增强子变异仍未被报道。2022年3月9日,南方医科大学南方医院的蒋德科教授团队在Nature Communications期刊上发表了题为《An enhancer variant at 16q22.1 predisposes to hepatocellular carcinoma via regulating PRMT7 expression》的文章,该研究通过对11,958个个体进行的三阶段关联研究,对HCC易感增强子变异进行全基因组调查,发现了一个位于PRMT7内含子16q22.1增强子区域的、且与HCC相关的易感位点rs73613962 (T > G),并且通过功能实验证明了rs73613962可以通过影响转录因子HNF4A与rs73613962等位基因的结合偏好来调节其宿主基因PRMT7的表达,而PRMT7的上调可能通过p53信号通路促进HCC相关表型。该研究可能有利于未来HCC的预防/治疗。
本研究通过探索增强子上的HCC风险相关遗传变异的不同等位基因对转录因子结合能力的影响,调控增强子活性与下游靶基因的表达,从而影响HCC的发生风险,为遗传风险因素影响HCC发病提供了一个新的研究视角,该研究可能为HCC的预防/治疗打开一扇新的窗口。
发表期刊:Nature Communications文章链接:An enhancer variant at 16q22.1 predisposes to hepatocellular carcinoma via regulating PRMT7 expression
肝细胞癌(HCC)是最常见的恶性疾病之一,在全球癌症相关死亡原因中排名第四。遗传和环境因素之间的相互作用推动了HCC的发生和发展。基于HCC的遗传易感性,近年来研究人员通过全基因组关联研究(GWASs)确定了多个与HCC风险相关的单核苷酸多态性(SNPs),然而,对已确定的HCC易感SNPs的因果关系和潜在机制仍知之甚少。最近,许多关于其他癌症的研究表明致病SNPs通常存在于基因调控元件中,例如增强子,它可以通过长距离基因组相互作用来调节基因表达,而受调节的靶基因可以进一步影响癌症的发生和发展。因此,在这篇文章中,研究团队通过整合GWAS和多种组学数据,发现了一个HCC相关的易感位点rs73613962(T > G),且其位于PRMT7内含子区域16q22.1的增强子中,之后通过一系列功能实验,证明了rs73613962通过影响转录因子HNF4A与rs73613962等位基因的结合偏好来调节其宿主基因PRMT7的表达,而PRMT7的上调可能通过p53信号通路促进HCC相关表型。

1. 在16q22.1位点鉴定了候选增强子变异rs73613962
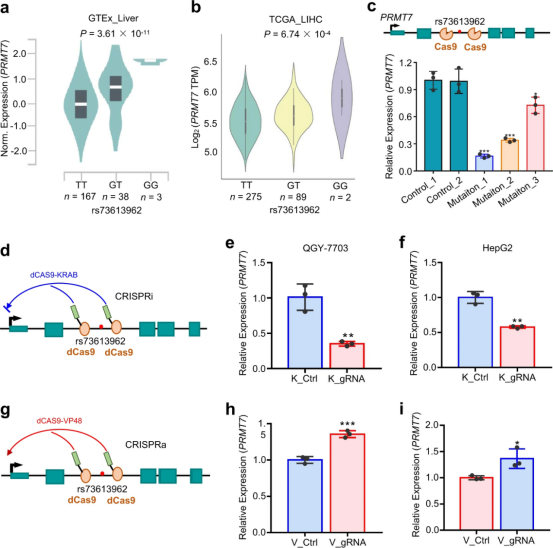
为了获得存在于增强子元件中与HCC风险相关的SNPs,作者使用基因芯片进行全基因组731442个SNPs的基因分型,通过GWAS数据筛选,以及两阶段验证研究,在总计包括4898例HCC病例样本和7060例非HCC病例对照样本中成功鉴定了一个位于PRMT7内含子区域16q22.1且与HCC风险显著关联的HCC易感位点(OR = 1.41,95% CI = 1.27–1.58,P = 6.02 × 10 -10)。
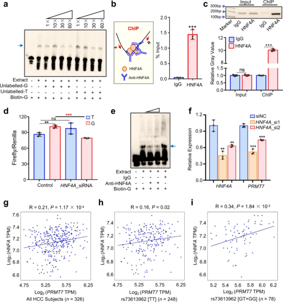
2. 含有rs73613962的区域具有等位基因特异性增强子活性
为了确认含有rs73613962的区域具有增强子的特征,作者通过检查三个染色质信号以及双荧光素酶报告基因检测实验,发现含有HCC易感变异rs73613962的PRMT7内含子区域具有等位基因特异性增强子活性,并且与非风险等位基因T相比,rs73613962的风险等位基因G有更高的增强子活性。
3. 增强子变异rs73613962调节PRMT7表达
为了探究rs73613962是否与其附近基因的表达相关,作者对肝脏组织进行了cis-eQTL分析,发现rs73613962在一兆碱基对窗口中仅与PRMT7的表达水平显着相关,且PRMT7是rs73613962的宿主基因,表明该内含子增强子可能直接调节PRMT7的转录。与上述荧光素酶测定结果一致的是,rs73613962的风险等位基因G被发现与PRMT7表达增加密切相关。此外,作者还通过CRISPR-Cas9、dCAS9-KRAB和dCAS9-VP48等实验研究含有rs73613962的区域是否在PRMT7表达、顺式突变、抑制和激活中起作用,这些结果均表明了内含子增强子变异rs73613962通过影响增强子活性来调节其宿主基因PRMT7的表达。
4. rs73613962的风险等位基因G提高了HNF4A的结合能力
由于rs73613962的风险等位基因G与增强子靶基因PRMT7的高表达相关,作者推测等位基因G比等位基因T更有可能招募增强子相关转录因子。之后作者通过凝胶迁移实验(EMSA)和染色质免疫共沉淀(ChIP),发现转录因子HNF4A可能在以rs73613962为中心区域的增强子活性中发挥关键作用,并且rs73613962的风险等位基因G通过与HNF4A的优先结合促进了PRMT7的更高表达。
5. PRMT7促进癌症相关表型
通过之前实验已经证明靶基因PRMT7内含子内rs73613962的HCC风险等位基因G增强了HNF4A的结合,并且HNF4A会反过来促进了PRMT7的表达。因此,作者想探究PRMT7表达升高是否会导致癌症相关细胞表型,从而导致高HCC风险。基于此,作者通过细胞表型检测发现了PRMT7表达水平的降低抑制了HCC相关细胞的增殖、迁移和侵袭能力;裸鼠体内致瘤实验表明了PRMT7下调可抑制异种移植瘤的生长;免疫组化(IHC)发现PRMT7的表达水平在HCC组织中表达更高。综上,PRMT7的表达受rs73613962内含子增强子的调控,至少可以部分地解释rs73613962和HCC风险之间的关联。
6. PRMT7通过修饰H4R3me2s调控p53信号通路
为了探索PRMT7调控HCC细胞恶性表型的机制,作者对敲除PRMT7前后的HCC相关细胞进行了RNA测序(RNA-seq),以确定受影响的信号通路。通过对差异表达基因的功能富集分析,发现在癌症发展中起重要作用的p53信号通路排名前1位,意味着该通路中富集的基因可能参与了PRMT7介导的HCC发展。之后作者通过蛋白质印迹检测了PRMT7下调细胞和对照组细胞中H4R3me2s修饰的信号,表明PRMT7对H4R3me2s基因修饰的调控。综上,p53信号通路中富集的基因,其H4R3me2s的修饰受PRMT7的调控,可能参与了PRMT7介导的癌症相关表型。
1.文章发表:6163银河芯片平台协助合作伙伴发表SCI文献40+篇,影响因子350+。
2.一站式服务:从样本抽提、质检、到芯片检测,提供全面的一站式服务。
3.专业的芯片平台:6163银河2010年成立,为合作伙伴提供优质的芯片检测服务13年,拥有2台iScan扫描仪和1台自动化机械臂。
4.周期短,通量大:每天最高可扫描8640个样本数据;576个样本以下24的倍数个样本7-10个工作日可交付数据。
5.承接芯片业务数量最多:平均每年承接8万例样本。