Engage to Life Energy
文章概要:
禽流感是由禽流感病毒(Avian Influenza viruses,AIVs)引起的以呼吸系统病变或全身败血症为特征的禽传染病。目前,H6亚型AIVs已成为不同大陆野生鸟类和家禽中传播的最主要的病毒亚型之一,且它们可与不同的病毒亚型重组。有研究表明,H6亚型AIVs可以跨越物种屏障感染包括人类在内的哺乳动物。因此,对AIVs变异的广泛监测对于了解流感病毒流行病学是必要的。本文通过2021年新分离的一株H6N6亚型AIV毒株ZJ49,分析了H6亚型AIVs的遗传进化、重组和受体结合位点突变,探究了其遗传进化规律和分子特征,研究结果表明了H6N6亚型AIVs可能会跨物种传播并与高致病性病毒重组。
技术路线:
研究结果:
1. H6亚型流感病毒的空间分布
通过检测浙江采集的923份家禽咽拭子和肛门拭子,作者从中分离出一株鸡源性H6N6病毒(A/chicken/Zhejiang/49/2021,ZJ49)。结合从数据库收集的2063个H6NX基因组序列,作者进行了H6NX亚型AIVs的空间分布分析。通过最大似然法进行的系统发育分析表明,基于HA基因确定了13个遗传上不同的组,ZJ49分离株位于G12组;基于NA基因将H6亚型AIVs分为N6.1和N6.2两个初级分支,ZJ49分离株位于以H5N6亚型AIVs为主的N6.2e分支。根据基于H6N6内部片段构建的ML树,H6N6亚型AIVs主要在中国流行。
2. H6亚型流感病毒的时间分布
接下来作者使用TempEst探索序列比对中的时间信号,发现遗传差异与采样时间呈正相关,似乎适用于贝叶斯的系统发育分子钟分析;垫脚石和路径采样估计方法表明贝叶斯天际线是最佳拟合模型。由于样本数量增加,H6亚型AIVs的有效数量大小在1990年前后增加,2015年前后达到峰值,2015年后下降,2018年后保持在稳定水平。
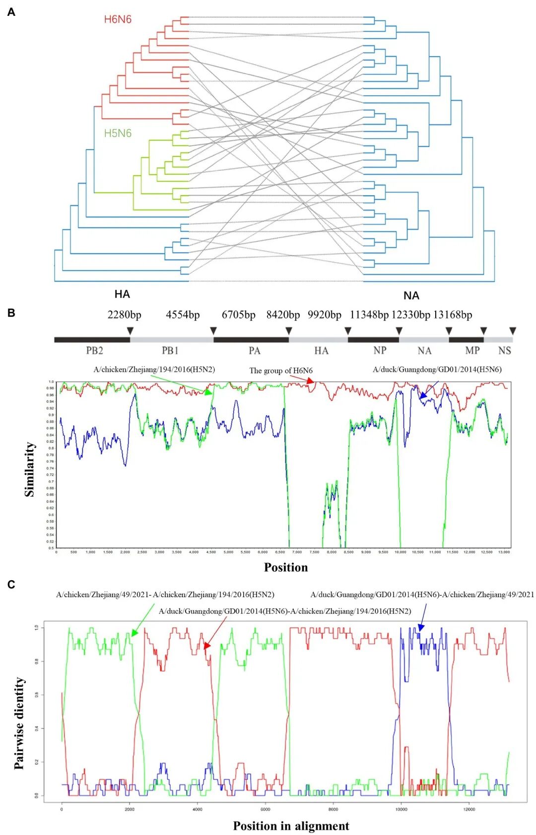
3. H6N6亚型AIVs的重组分析
作者从GenBank收集了总共37个HXN6基因组序列进行重组分析,结果显示,H6N6亚型AIVs和H5N6亚型AIVs重组频繁。为了探索ZJ49分离株的重组事件,作者整合了与ZJ49基因接近的序列以进行重组预测,结果显示ZJ49全基因组序列与H6N6亚型AIVs相似度最高,但ZJ49的PB2和PA基因更接近H5N2,NA基因更接近H5N6。此外,作者也使用了其他方法检测ZJ49的重排,结果表明ZJ49分离株与H5N6和H5N2发生基因重排。综上,ZJ49基因与H5亚型AIVs重组的可能性很高。
地址:上海市松江区中心路1158号5幢5楼
电话:400-9200-612 传真:+86 21 6090 1207/1208-8154
中国·6163银河-www.6163.com|官方网站入口 Copyright 2012 Genergy Inc. 沪ICP备10017363号
微信:genenergy
